FMN's team includes business strategists and planners, communications technologists, R&D engineers, financial experts, and project managers who guide projects from conception through to completion. Using our qualified PRINCE 2 and MSP practitioners, customers can be assured of sound and professional project management with quality assurance to match.


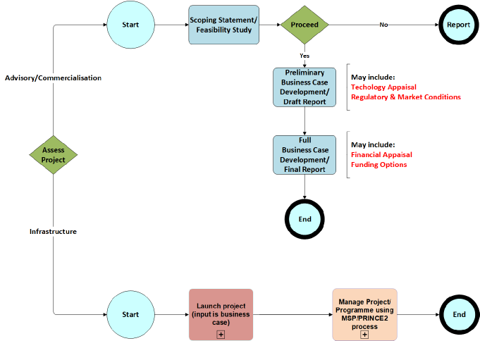
Building upon our staff’s many years of complementary expertise, we have developed a structured approach from analysis through to delivery, which can be tailored to any project, irrespective of size and complexity and is illustrated below.



‘The Customer is at the beginning of the First Mile

© First Mile Networks

About Us Our Approach Projects Contact

V6.0